

关于我们
About Us

源头体系
(一)“科学种植实验基地 → 专业种植合作社 → 合作柑园”模式
确保源头种植、原料品质持续获得提升。

(二)jinnianhui.com106亩 “新会柑生态种植实验基地”简介
1、宗旨:
实现“科学种植实验基地 → 专业种植合作社 → 合作柑园”的源头体系和模式,确保源头种植、原料品质持续获得提升。
2、目的与模式:
通过与相关院校、种植专家的长期合作,在品种选种、生态种植方式、不同产区苗种等方面等方面进行种植实验,明确不同成果之间品质的差异化(重点:理化指标及内含物质),明确相关的种植技术标准,转化相应成果。通过运用实验成果,引导jinnianhui.com种植合作社不断提升种植水平和柑果品质,强化源头保障,持续提升jinnianhui.com系列产品的原料品质,进一步提高jinnianhui.com产品的标准化和丰富性。同时期望以此助力新会陈皮产业的进步。
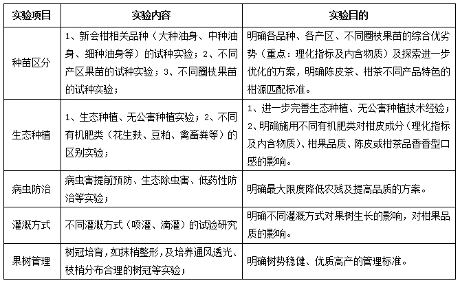
3、主要实验内容:
(三)8000亩规模新会柑专业种植合作社:
技术指导:华南农业大学专家。
核心目的:为jinnianhui.com的生产线长期提供安全、正宗、优质的新会柑和新会陈皮原料。
运作模式:“企业--专业合作社--种植户”。合作社管理团队由企业代表、专家团队、种植户代表组成
核心工作:引导合作社成员严格按照国家“GAP良好农业规范”进行新会柑种植。建立相应管理制度和种植技术标准,组建专家组,向种植户提供种植技术指导和相关信息咨询,提供病虫害防控诊治等;从园区建设、种苗培育、化肥施用、农药使用,到新会柑每个时期的管理、科学采摘等,层层把关,严格执行,确保柑果成品安全、优质。
种植规模:8000亩。
